Skip to content
Your New Plugin Supplier
Your New Plugin Supplier

DigitalBrain DSP Manager 2

Original price €98,00 - Original price €98,00
Original price
€98,00
€98,00 - €98,00
Current price €98,00

Loudspeaker Management System

DSP Manager 2 is a 64Bit standalone software developed to manage loudspeaker systems for studios, concerts, venues, conferences or any other kind of event that requires loudspeaker management or that requires audio routing to different loudspeaker systems.

DSP Manager allows managing complex loudspeakers systems (2-way and 3-way) using a computer, soundcard, midi controller and processing audio through vst/au plugins instead of a DSP hardware unit featuring crossover filters.

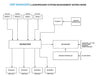
Matrix mode Matrix mode allows routing audio inputs to different audio outputs. A useful mode when you need different audio source on different loudspeaker systems or rooms.

  • Processing Modes: 2 Way crossover, 3 Way crossover & Matrix modes. 4th Order Linkwitz-Riley & 3rd order Butterworth crossover filters.
  • Matrix Mode: Matrix mode allows routing audio inputs to different audio outputs. A useful mode when you need different audio source on different loudspeaker systems or rooms.
  • Outputs: Up to 4 stereo audio outputs channels. Each output channel includes 5-Band Parametric EQ, LPF, HPF, delays, 4 vst/au plugin sections & a built-in brickwall limiter to avoid clipping and distortion.

Features:

  1. 4 Stereo Inputs
  2. 4 Stereo Outputs
  3. Built-In Brickwall Limiter
  4. 4th Order Linkwitz-Riley Crossover
  5. 3rd Order Butterworth Crossover
  6. 2 Way and 3 Way Crossover Modes
  7. Matrix Mode
  8. 5-Band Parametric EQ, LPF, HPF On Each Input Channel
  9. Output Delay Compensation
  10. Load Up To 4 Vst/Au Plugins On Each Output
  11. Built-In Recording
  12. Midi. Control DSP Manager Using Your Midi Device
  13. Save & Recall Presets
  14. Keyboard Shortcuts

Requirements:

  • mac
    • ram:2
    • disk:0
    • version:Mac OS 10.11.6 or Higher
    • additional_requirements:1920x1080 Screen Resolution
    • support:
      • 64_bit
    • plugins:
      • STAND-ALONE
  • windows
    • ram:2
    • disk:0
    • version:Windows 8 or Higher
    • additional_requirements:1920x1080 Screen Resolution
    • support:
      • 64_bit
    • plugins:
      • STAND-ALONE

Videos:

Compare products

{"one"=>"Select 2 or 3 items to compare", "other"=>"{{ count }} of 3 items selected"}

Select first item to compare

Select second item to compare

Select third item to compare

Compare